首页
HOME
通知
NOTICE
动态
NEWS
竞赛
EVENT
裁判
Referee
马拉松
Marathon
图库
PHOTO
注册
登陆
通知公告
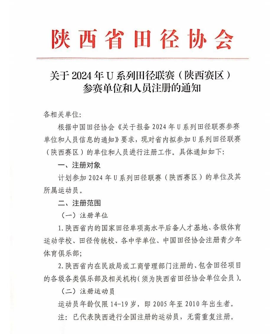
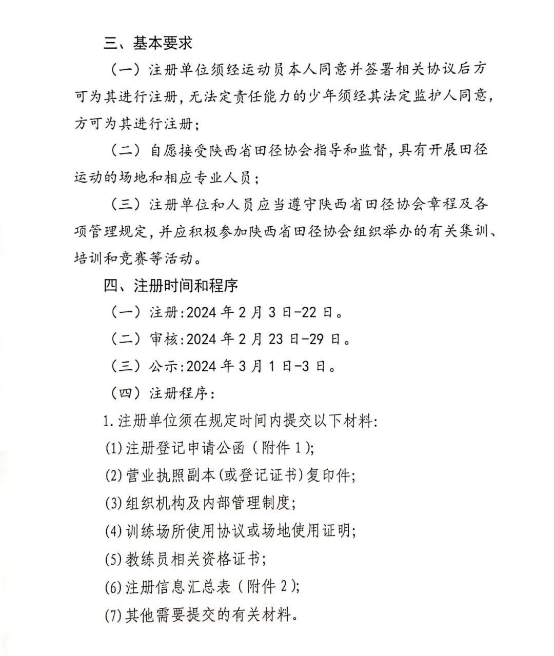
关于2024年U系列田径联赛(陕西赛区) 参赛单位和人员注册的通知
2024-02-02
13029
附件请扫描二维码获取
2018陕西省马拉松(路跑)赛事相关评选入围结果公布
2018陕西省马拉松(路跑)赛事相关评选投票结果公布
陕西省第十六届运动会(青少年组) 田径竞赛规程
陕西田径运动管理中心、陕西省田径协会公开招聘工作人员公告
2016年陕西省青少年田径锦标赛(市区组) 补充通知
关于陕西省田径项目二级裁判员培训班(陕西理工大学)晋升公告
致陕西田径公开赛老友们的一封信
关于报送2026年马拉松赛事名录的通知
杨凌马拉松参赛名额申请信息表
陕西省第十六届运动会(行业组) 暨省直机关第八届职工运动会《国家体育 锻炼标准》测验达标赛竞赛规程
关于陕西省田径项目二级裁判员培训班(陕西师范大学)晋升公告
第二届陕西田径公开赛竞赛规程
马拉松赛事申请
注册成为会员
文件下载
国内赛事成绩
合作伙伴